泗洪风情网

 找回密码
 立即注册

QQ登录

只需一步,快速开始

营业执照APP扫一扫

快捷登录

扫码登录更安全

查看: 8384|回复: 13

[民生民情] 泗洪天气预报和现实的差距!

  [复制链接]
发表于 2025-7-6 16:35 手机频道 | 显示全部楼层 |阅读模式 | IP未知
如题!天气预报今天是39度。事实上呢?用事实来给大家证明一下。请大家睁大眼睛,好好看看。绝对惊掉你的下巴(48度)!这是下午四点左右,阳光直照时候的温度!

如果有哪个小伙伴不相信,你也可以拿出你家的温度计,去外边试一下。如果没有,你可以花点小钱去买个温度计,去外边试一下。就知道了。事实胜于雄辩!

为了防止我的温度计被晒得**了,我只得早早地结束了。不然,我的温度计都不够测的。
20250706163225front2_0_373938_Fg46C9oYw3wc1BBLPV31ZeeNNuNz.jpg
来自: Android客户端
有问题,请加客服微信,微信号:A86289202!发布广告点击:求职招聘 - 租房售房 - 商铺租售 - 二手交易 - 便民服务 - 二手物品 - 二手汽车 - 拼车互助 - 综合广告
回复

使用道具 举报

发表于 2025-7-6 18:36 手机频道 | 显示全部楼层 | 来自江苏
天气预报的温度不是这样算的,可能算的是综合温度。来自: Android客户端
回复 收起回复
B Color Smilies
还可输入 个字符
有问题,请加客服微信,微信号:A86289202!发布广告点击:求职招聘 - 租房售房 - 商铺租售 - 二手交易 - 便民服务 - 二手物品 - 二手汽车 - 拼车互助 - 综合广告
回复

使用道具 举报

发表于 2025-7-6 20:33 手机频道 | 显示全部楼层 | 来自江苏
不懂可以搜下天气预报温度是怎么算的来自: Android客户端
回复 收起回复
B Color Smilies
还可输入 个字符
有问题,请加客服微信,微信号:A86289202!发布广告点击:求职招聘 - 租房售房 - 商铺租售 - 二手交易 - 便民服务 - 二手物品 - 二手汽车 - 拼车互助 - 综合广告
回复

使用道具 举报

发表于 2025-7-6 20:46 手机频道 | 显示全部楼层 | 来自江苏
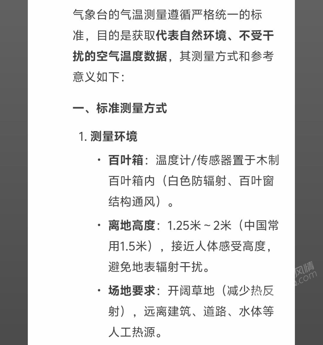
温度测量不是你这样测得,是从百叶箱里测得来自: iPhone客户端
回复 收起回复
B Color Smilies
还可输入 个字符
有问题,请加客服微信,微信号:A86289202!发布广告点击:求职招聘 - 租房售房 - 商铺租售 - 二手交易 - 便民服务 - 二手物品 - 二手汽车 - 拼车互助 - 综合广告
回复

使用道具 举报

发表于 2025-7-6 22:26 手机频道 | 显示全部楼层 | 来自江苏
不敢报道真实的,容易引起恐慌,还有就是39还是40度以上的,具体想不起来了,很多行业要停工的 还涉及到高温补贴 好多地方都没这个钱 扣习惯了来自: Android客户端
回复 收起回复
B Color Smilies
还可输入 个字符
有问题,请加客服微信,微信号:A86289202!发布广告点击:求职招聘 - 租房售房 - 商铺租售 - 二手交易 - 便民服务 - 二手物品 - 二手汽车 - 拼车互助 - 综合广告
回复

使用道具 举报

发表于 2025-7-7 00:48 手机频道 | 显示全部楼层 | 来自江苏

20250707004651front2_0_536931_Fi7mmEVymi7owBisTMn5c8iKQVGL.jpg
来自: Android客户端
收起回复
梦生 : 只有你说到点子上了
2025-7-7 06:25 来自江苏 回复
B Color Smilies
还可输入 个字符
有问题,请加客服微信,微信号:A86289202!发布广告点击:求职招聘 - 租房售房 - 商铺租售 - 二手交易 - 便民服务 - 二手物品 - 二手汽车 - 拼车互助 - 综合广告
回复

使用道具 举报

发表于 2025-7-7 06:45 手机频道 | 显示全部楼层 | 来自上海
停工停厂!!来自: Android客户端
回复 收起回复
B Color Smilies
还可输入 个字符
有问题,请加客服微信,微信号:A86289202!发布广告点击:求职招聘 - 租房售房 - 商铺租售 - 二手交易 - 便民服务 - 二手物品 - 二手汽车 - 拼车互助 - 综合广告
回复

使用道具 举报

发表于 2025-7-7 06:46 手机频道 | 显示全部楼层 | 来自江苏
你量的对
昨天气象部门报告气温31°  -  39°
实际气温31°  -  39°
地表气温可达50°左右
车内气温可达72°左右
我们天天看到的是空间温度来自: Android客户端
回复 收起回复
B Color Smilies
还可输入 个字符
有问题,请加客服微信,微信号:A86289202!发布广告点击:求职招聘 - 租房售房 - 商铺租售 - 二手交易 - 便民服务 - 二手物品 - 二手汽车 - 拼车互助 - 综合广告
回复

使用道具 举报

发表于 2025-7-7 07:01 手机频道 | 显示全部楼层 | 来自江苏
就是就是就是来自: Android客户端
回复 收起回复
B Color Smilies
还可输入 个字符
有问题,请加客服微信,微信号:A86289202!发布广告点击:求职招聘 - 租房售房 - 商铺租售 - 二手交易 - 便民服务 - 二手物品 - 二手汽车 - 拼车互助 - 综合广告
回复

使用道具 举报

发表于 2025-7-7 07:53 手机频道 | 显示全部楼层 | 来自江苏
就是的啊,太可恶了来自: Android客户端
回复 收起回复
B Color Smilies
还可输入 个字符
有问题,请加客服微信,微信号:A86289202!发布广告点击:求职招聘 - 租房售房 - 商铺租售 - 二手交易 - 便民服务 - 二手物品 - 二手汽车 - 拼车互助 - 综合广告
回复

使用道具 举报

发表于 2025-7-7 08:42 | 显示全部楼层 | 来自江苏
你这是地表温度
回复 收起回复
B Color Smilies
还可输入 个字符
有问题,请加客服微信,微信号:A86289202!发布广告点击:求职招聘 - 租房售房 - 商铺租售 - 二手交易 - 便民服务 - 二手物品 - 二手汽车 - 拼车互助 - 综合广告
回复

使用道具 举报

发表于 2025-7-7 09:19 手机频道 | 显示全部楼层 | 来自江苏
玩文字游戏的温度来自: iPhone客户端
回复 收起回复
B Color Smilies
还可输入 个字符
有问题,请加客服微信,微信号:A86289202!发布广告点击:求职招聘 - 租房售房 - 商铺租售 - 二手交易 - 便民服务 - 二手物品 - 二手汽车 - 拼车互助 - 综合广告
回复

使用道具 举报

发表于 2025-7-7 10:05 手机频道 | 显示全部楼层 | 来自江苏
体感温度非常热来自: Android客户端
回复 收起回复
B Color Smilies
还可输入 个字符
有问题,请加客服微信,微信号:A86289202!发布广告点击:求职招聘 - 租房售房 - 商铺租售 - 二手交易 - 便民服务 - 二手物品 - 二手汽车 - 拼车互助 - 综合广告
回复

使用道具 举报

您需要登录后才可以回帖 登录 | 立即注册

本版积分规则

手机扫码渠道:
1.苏服办APP(使用说明)
2.江苏市场监管APP(使用说明)
3.微信/支付宝小程序 电子营业执照(使用说明)

QQ|关于我们|招聘精英|隐私保护|联系我们|网站帮助|法律声明|小黑屋|手机版|Archiver|泗洪风情网
备案号:苏ICP备12080034号-5  苏公网安备 32132402000003号 经营性ICP:苏B2-20120418号 

GMT+8, 2026-4-19 12:37

Powered by Discuz! X3.4

© 2001-2023 Discuz! Team.

快速回复 返回顶部 返回列表