泗洪风情网

 找回密码
 立即注册

QQ登录

只需一步,快速开始

营业执照APP扫一扫

快捷登录

扫码登录更安全

查看: 4907|回复: 18

[养生保健] 【转发】死于该病的人不少,包括明星,我国现有3000万病人。更要命的是,它有遗传倾向

[复制链接]
发表于 2025-8-31 09:27 手机频道 | 显示全部楼层 |阅读模式 | 来自北京
   
               

1962年,一架中国飞机悄然进入印尼。

 

飞机里坐着的不是政客,也不是什么高级军事代表,而是一个高级医疗小组。

 

 

受周总理的嘱托,这个医疗小组专程来给印尼总统苏加诺治病。

 

组长是北京协和医院的吴阶平教授(1917-2011年),当时吴阶平是国内首屈一指的外科专家,尤其是泌尿外科领域。副组长是方圻教授(1920-2018年),他是心脏病专家,也是牛人。其他组员也都是声名显赫的人物,包括老中医岳美中医生(1900-1982年)、杨甲三医生(1919-2001年),还有放射科胡懋华医生(1912-1997年)等9人。

 

当时苏加诺总统患肾结石,一侧肾功能丧失,西方医学专家建议他手术切掉坏肾,但苏加诺不愿意,恰好他之前的私人医生是华人,对中医有一些了解,便跟总统建议请中国的中医来治病,或许可免除开刀之苦。

 

所以,中国的飞机来了。

吴阶平虽然是组长,但他很清楚,他也跟组员们说了,总统先生请中国医生,实际上请的是中医,西医要做好配角工作,起一个“保驾”作用,我们的特色就是中西医结合。但中医这个主角要西医这个配角来烘托。

 

印尼的高级医生都是西医,他们对中医肯定是反对的。所以一开始先由吴阶平、方圻等西医医生跟对方医生接触,先展示了我们西医的水平,尤其是流利的英语(早年的医学大家都是留过洋的,国内教会医院基本都是英语教学,所以英语非常好),获得对方好感后,再来介绍咱们的中医,自然就会有分量了。

 

为了让苏加诺总统信任针灸,吴阶平直接让杨甲三医生给自己扎针,边扎针边神态自若地跟总统聊天。苏加诺总统最终用了中医治疗,每天都要喝中国的“苦咖啡”(中药),前后持续了3-4个月。

最终复查肾功能时,发现病肾恢复了一点点功能,吴阶平他们才终于松了一口气。

看了《吴阶平传》,如果我没有误解传记里面的中心意思的话,那么吴阶平他们当时也不好说到底是不是治疗起效了,因为总统第一次做肾功能检查(造影)时是全麻,全麻可能对肾功能有负面影响(原本可能有一丁点功能的,结果查出来一点都没了),等到中医中药治疗结束后,总统先生是清醒状态下复查的肾功能,结果正如上面所述,病肾是有一丁点功能的。

这里面还有个小插曲,原本其他几位中医医生想让总统先生先复查肾功能再来喝中药,这遭到吴阶平的拒绝,吴阶平给的理由是:总统之前做过肾功能检查了,而且明确一侧肾功能完全丧失,这就是最好的开始了,我们就在这个基础上治疗便可,等治疗后恢复了肾功能,那是我们的功劳,即便治疗后复查仍然是肾脏没功能,那也顶多是治疗无效而已。

但如果治疗前先复查一次肾功能,万一原本完全没功能的那个肾脏突然有了一丁点肾功能(这个可能性是有的),而我们治疗后再次复查时又恢复到完全没功能状态了,那就哑巴吃黄连,有苦说不出了。

吴阶平这一席话,还是很高明的。

 

但当时就遭到了几个老中医的反驳,说吴阶平不信任他们,不信任中医,怎么会治疗没效果呢。但为了大局着想,而且吴阶平分析的确很有道理,所以给总统治疗(喝中药、针灸)前没有复查肾功能。

治疗结束后,才复查了肾功能,结果是幸运的。不管如何,苏加诺总统很高兴。

 

故事讲完了。我们今天不去纠结到底总统先生的肾脏功能是否真的有所恢复,接下来这个小故事才是我们今天文章的关键。

还是上述医疗小组,还是在印尼,因为他们让总统先生的病情好转了(客观上讲,不一定是好转,但当时觉得是好转),印尼人对中医非常有好感了。

 

当时总统的第三位夫人,哈蒂妮夫人,他们有两个儿子,大的7-8岁,小的5-6岁,都患哮喘病,关键是,西医治疗效果都不好,两个孩子饱受折磨。

恰好吴阶平小组的中医出了名,苏加诺总统便让中医顺便也给两孩子一并治了。

几位老中医对小儿哮喘的治疗还是很有心得,当场开了药(跟随飞机过去的还有大量中草药),后来听说两位公子的哮喘病用药后见效,哈蒂妮夫人很开心,苏加诺总统也大悦,从此更加信任中国医生了。

 

上述内容来自《吴阶平传》(1999年出版),这本书看了两遍,书里面很多时候都是直言不讳,好坏也不藏着掖着,内容比较靠谱,真实。

   
            来自: Android客户端
有问题,请加客服微信,微信号:A86289202!发布广告点击:求职招聘 - 租房售房 - 商铺租售 - 二手交易 - 便民服务 - 二手物品 - 二手汽车 - 拼车互助 - 综合广告
回复

使用道具 举报

 楼主| 发表于 2025-8-31 09:28 手机频道 | 显示全部楼层 | 来自北京
医疗小组原本是去给总统治病的,但总统的病的确太难了,一侧肾完全没功能了,按当时西医的理论,那是不可能恢复的了,即便用现在的眼光来看,完全没有了功能的肾脏,跟干枯了的树木一样,浇再多水也不可能重新发芽了,因为已经晚了。

而中医,只要我们不要刻意神话它,不要总是期待”起死回生“,也不要总是要求它违抗自然规律,我们会发现,它其实也是一门技术手段。


苏加诺总统的两个公子的哮喘病,当时西医无效(此一时彼一时,现代医学治疗哮喘疗效已经不可同日而语),而经中药处理后,有所好转,这就是我们今天的主题。来自: Android客户端
回复 收起回复
B Color Smilies
还可输入 个字符
有问题,请加客服微信,微信号:A86289202!发布广告点击:求职招聘 - 租房售房 - 商铺租售 - 二手交易 - 便民服务 - 二手物品 - 二手汽车 - 拼车互助 - 综合广告
回复

使用道具 举报

 楼主| 发表于 2025-8-31 09:33 手机频道 | 显示全部楼层 | 来自北京

1.传统医学治疗哮喘的历史

上述岳美中、杨甲三等老中医治疗印尼总统公子哮喘的事情,前后看了很多史料,应该是真的,传统医学治疗哮喘是有一定办法的,传统中药也有很多,比如麻黄、桂枝、甘草、杏仁、洋金花、蛤蚧等等。
在传统医学里面,最早有关于哮喘记录的书籍应该是先秦时期(指秦朝建立之前,秦朝是公元前221年建立),马王堆汉墓出土的医书就有这方面记录,考古学家、中医学家说这是最早对哮喘进行记载的医籍了。
我把先秦到清朝的一些文献大致看了,也下了一些功夫(远远达不到专业,很业余而已),发现传统医学对支气管哮喘这个病的描述有很大的出入,不同朝代,不同书籍,对这个病有不同的称呼,给人感觉很凌乱,毕竟信息不发达的时期,要把一个比较复杂的疾病病名字定下来并且全国通用还是有些难度。

支气管哮喘是现代医学名字,大致相当于现在传统医学所说的哮病。
而哮病也不是一开始就有的,一开始在先秦的文献中有”喘呼“、”喘鸣“等叫法,或者直接描述症状,比如”喝喝而喘“、”上气,喉中如水鸡声“、”上气,喉鸣“等等。
先秦时期对这个喘息疾病的描述,未必就是我们现在说的哮喘,可能它的范围更广阔。
而且那时候的传统医学对疾病机理的描述都很抽象(针对我这种非中医医生而言),比如马王堆汉墓医书中的《阴阳十一脉灸经甲本》(这本书成书早于《黄帝内经》)就说,哮病为少阴脉的是动病,少阴肾脉本身经气失衡就可引发哮病,属于经脉病侯的一种。
很复杂,没看懂,就不贴上来了。
先秦-秦汉时期对哮病的治疗方法重点是针刺和方药。针刺这里也不详细讲,单讲方药。
关于哮病(哮喘)的治疗方药当时的代表是东汉末年张仲景(约公元150-215年)的书里记载,比如《伤寒杂病论》,它不仅记载了哮病(哮喘)的治疗原则:病痰饮者,当以温药和之。
还记载了桂枝加厚补杏子汤、射干麻黄汤、理中汤等。这些汤剂不懂,但是几个中药我认得的,尤其是麻黄。现代研究已经表明,麻黄这个植物含有多种生物碱(活性成分),其中主要是麻黄碱,占总生物碱量的80%-85%,其次是**和微量甲基麻黄碱。
麻黄碱是主要成分,它对支气管平滑肌有松弛作用,能平喘,尤其是对处于痉挛状态的支气管有明显的解痉作用,这可能是最早的β2受体激动剂,真正的β2受体激动剂当然是后来西方医学研究出来的,两者一前一后,但成分上是大有关联的。
射干,这个名字也很好听,也是一种植物。
主要用来祛痰利咽,治疗哮喘患者痰多也是有帮助。现代药理发现射干提取物是有抗炎、解热、抗病原微生物等作用,当然,疗效跟剂量有关,而且也不总是非常有效。
总的来说,2000年前左右,传统医学就开始使用麻黄平喘、射干祛痰等了,而且这不光是经验层面,已经上升到理论层面,尽管这些理论对于我非中医医生来说晦涩难懂。
同样是东汉末年,还有另外一位神医,大家想必也知道了,那就是华佗(约公元145-208年),华佗和张仲景年纪差不多,同处一个时代,现在我们称张仲景是医圣,华佗是神医,华佗的麻醉、外科手段于当时来说是NB的,那华佗治疗哮喘(哮病)么?(当然,术业有专攻,据说华佗主攻外科,张仲景内科为主)华佗**,他的技术可能失传了,因为没有明确哪本书是他主编的。查到有另外一本书《中藏经》,据说是华佗写的,又名《华氏中藏经》,但现在基本认为这本书大概是华佗**几百年后由南朝时人(魏晋南北朝那个南朝,约公元222-589年)写的,经考证是华佗弟子或其后人编辑记录而成,书中保存了部分华佗的学术思想,这本书记录了哮病的内容,并且认为哮病的病位在肾,病性为虚,属肾虚寒。这点跟以往的《黄帝内经》《伤寒杂病论》中认为哮病病位在肺的观点不大一样。关于治疗,有些类似《黄帝内经》的讲法,虚则补之、实则泄之,寒则温之,热则凉之......所以书中认为哮病系肾虚寒所致,应采用补肾和温肾的治疗方法。至于疗效如何,现在也无从考究了。只能通过现代中医医生对病人治疗效果大体推测。
上述便是我们中国传统医学最著名的两大医生(张仲景、华佗)关于哮喘(哮病)的一些认识。到了晋隋唐时期,社会动乱,印度佛学传入我国,印度医学也同时传入。当时很多文献资料都有涉及到哮病(哮喘)了,而且资料数目较秦汉时期更为丰富。比如《脉经》(西晋王叔和公元300年左右)、《肘后备急方》(东晋葛洪)、《诸病源候论》(隋巢元方著于公元610年)、《千金方》(唐孙思邈著于652年)等等,这个时期还是没有统一的”哮病“名称,不少医家还是沿用”喘鸣“、”喘喝“、”喘呼“、”咽喉鸣“、”喉中鸣“等等,看起来很乱,但从书里面的描述来讲,大致讲的就是哮喘这个病,可能范围会广一些,包括现在的一些慢性支气管炎,甚至心衰喘息都可能包括到。
晋隋唐时期,不同医生对这个喘息毛病(哮喘可能性大)的病因分析也是不同的,比如有痰饮致哮、脾胃俱实、肾脏虚寒、外邪袭肺等等,这是传统医学的一些机理理论。
比如最著名的唐朝医药学家孙思邈(公元541-682年,年龄有争议),后世称之为”药王“,孙思邈内外妇儿都懂,《千金方》这本医药学经典更加是流芳百世,在他的书里面,记载治疗哮喘(哮病)的方子又几十个,比如紫菀汤、射干汤、麻黄汤、射干麻黄汤、厚补麻黄汤、麻黄石膏汤、补肺丸等等,这些方字都是主治哮病,用得最多的药时紫菀、麻黄、半夏等。但每个方子也不是随便乱用的,还是要辩证,孙思邈关于哮喘(哮病)病因的分析也比较复杂,有些是脾胃俱实引起哮喘,有些是肺、肾的问题,我研究不透,大致说一下。这个时代很多出色的医学家,哮病治疗方面也比先秦-秦汉期间有所丰富,比如在针灸取穴范围上有扩大,而且方药上也有变化。上述提到的《肘后备急方》《千金方》等书有记录很多方药,出现较多的药物依然是麻黄、半夏、款冬、细辛等等。但当时的疗效怎么样,也没办法查阅了。我只能大致推测,作为一个医生,他一定会面对很多病人,在他写书的时候往往会把自己的经验和前人的经验写进去,所以还是有很大参考价值。
到了宋元时期,医学有进一步发展,甚至当时还有国家药局,实行药品国家专卖。当时还有医学教育机构----太医局。对于哮病(哮喘)来说,宋朝最有意义的一件事是病名的出现,”哮病“这两个字最早出现在南宋王执中主编的《针灸资生经》里,这标志着哮病作为一种病证正式确立。
宋元时期,医学家对哮喘病因病机的了解跟之前又有些不大一样,主要是从虚实两方面来认识,虚为脏虚,实为邪实。另外,这个时期的书籍也记载了过敏原可能导致哮喘发生,比如某些海产品。这个记录进一步确定了当时所说的哮病指的就是现在我们说的支气管哮喘,因为不少支气管哮喘病人的确是有过敏体质的,这跟肺炎、心衰、肺结核或者其他心肺疾病导致的哮喘、喘息是不一样的。

来自: Android客户端
回复 收起回复
B Color Smilies
还可输入 个字符
有问题,请加客服微信,微信号:A86289202!发布广告点击:求职招聘 - 租房售房 - 商铺租售 - 二手交易 - 便民服务 - 二手物品 - 二手汽车 - 拼车互助 - 综合广告
回复

使用道具 举报

 楼主| 发表于 2025-8-31 09:35 手机频道 | 显示全部楼层 | 来自北京
元代时有个著名医家,朱丹溪(公元1281-1358年),浙江义乌人,相信不少人听说过。据说这个人医术高明,治病往往一帖见效,故后人称之为”朱一贴、朱半仙“。朱丹溪一开始时搞学术的,后来才专心学医,算是半路出家。朱丹溪的著作《金匮钩玄》及《丹溪心法》有提及哮喘这个病,并且认为哮病是由痰病引起的,说:哮,专主于痰。至于痰怎么形成,朱丹溪也有自己的见解,凡是情志抑郁,饮食厚味、外感无汗等等都可能导致痰液形成。治疗上,以二陈汤(成分是半夏、白茯苓、甘草、橘红)为治疗痰病的基本方。他也强调,治疗哮病时一定要根据病人的体质虚实情况选用相应的治疗方法,万不可犯虚虚实实的错误,以免贻误病情。到了明代,历史又向前滚了几百年,传统医学也有一定的发展,传染病学和人痘接种术也是那时候开始的。本草学和方剂也有发展,李时珍(公元1518-1593年)大家都知道,他编写的《本草纲目》这样的划时代巨著,现在都还在用。到了明代时,几乎所有医学专著都已经把哮病(哮喘)单独列为一个病证了,总体感觉,明代对哮病的认知更全面(从传统医学角度来说),整个治疗体系也基本确立了。哮喘的病因病机可以概括为几个:外邪致哮、宿根致哮、遗传致哮、痰饮致哮、饮食所伤致哮或者多种因素杂合致哮等等。多数人认为多种因素致哮说。来自: Android客户端
回复 收起回复
B Color Smilies
还可输入 个字符
有问题,请加客服微信,微信号:A86289202!发布广告点击:求职招聘 - 租房售房 - 商铺租售 - 二手交易 - 便民服务 - 二手物品 - 二手汽车 - 拼车互助 - 综合广告
回复

使用道具 举报

 楼主| 发表于 2025-8-31 09:38 手机频道 | 显示全部楼层 | 来自北京
明代对哮喘的治疗,有一个新的学说,是著名医家张景岳(公元1563-1640年)提出的:哮喘治疗时应分已发和未发,已发时供邪为主,未发时扶正为主。我认为这是一个重磅炸弹般的学说!我作为一个500年后的晚辈,看到这句话时还是挺震惊的,因为这个跟我现在学的现代医学(或者说西方医学)是很类似的,现代医学认为,哮喘治疗重在控制治疗,就是还没发作时要坚持用糖皮质激素等吸入治疗,目的是预防发作,等到发作了就要对症治疗,比如平喘。但现代医学的这个观点不是一出来就有的,而是经历很长时间发展来的,一开始现代医学重点是对症平喘,根本不知道要”重在控制治疗“,因为缺乏相关理论,也就缺乏相关药物(主要是吸入糖皮质激素)。我读大学时用的《内科学》课本是第六版(2004年出版)、第七版(2008年出版),那时候已经有哮喘要长期控制治疗的说法了(类似传统医学说的:未发时扶正为主),但我追寻到第二版(1984年)、第三版(1995年)、第四版《内科学》(1999年年出版)时均未见到有类似的提法,直至第五版《内科学》(2001年)才正式提出”哮喘非急性发作的治疗“,即便如此,那时候也还没认识到吸入性激素的重要性,属于可有可无状态,殊不知到了最近2版教材时吸入性糖皮质激素已经是最重要、最关键的控制治疗药物了。来自: Android客户端
回复 收起回复
B Color Smilies
还可输入 个字符
有问题,请加客服微信,微信号:A86289202!发布广告点击:求职招聘 - 租房售房 - 商铺租售 - 二手交易 - 便民服务 - 二手物品 - 二手汽车 - 拼车互助 - 综合广告
回复

使用道具 举报

 楼主| 发表于 2025-8-31 09:38 手机频道 | 显示全部楼层 | 来自北京
说了上面这么长的一段关于教材的话,并不是为了凸显出明代张景岳有多NB,不是说这个提法比西方人早500年这些,而是说,传统医学几千年来的发展,是的的确确在发展的,后人会在前人的基础上探讨问题,这是一门技术、手艺的至大关键。不要觉得只有最古老的学问才是NB的,也不要觉得只有最古老的医生才是神医,我不认为是这样的,最古老的学问最NB这种说法不符合客观规律,之所以我们部分人会认为最古老的人最NB是因为那时候没有互联网,不能现场直播,而且距离我们时代太远了,距离产生美。到了清代时,距离现代已经很近了。清代医家对哮喘(哮病)治疗学的一个重要贡献时:哮病冬病夏治贴敷疗法。当时的名医张璐(公元1617-1699年)在他的著作《张氏医通》里记载着:夏天三伏时,用白芥子方灸肺俞、膏盲、天突或者百劳等穴位可以预防哮病在冬季复发。这个方法,影响深远,最起码我见现在很多中医医生都还在使用。另外,当时不少医生都提倡在天气未冷时用大承气汤泻逐体内郁热,使冬季时哮喘不发。另外,还可应用扶助正气、节饮食等方法预防哮喘病的发生,这些方法现在部分收录入《内科学》教科书里面。由于篇幅的关系,加上我本人也不是专门搞传统医学的,没办法把所有理论、医家的思想跟大家分享,我只是挑了一些点大致讲了下,传统医学是怎么一步一步诊治哮喘(哮病)这个疾病的,用的药物是哪些,有哪些理论等。总的来说,只要辩证的当,用药的当,传统医药治疗支气管哮喘这个病还是会有疗效的,这跟文章开头那个例子,吴阶平医生团队里面的老中医的确让印尼总统公子哮喘病情缓解了,当然,我能查到的资料也仅仅是缓解了而已,至于是否治愈了那就不得而知了。传统医学关于哮喘的病机、理论等很多、很复杂,方药也是很多,几十上百个,但重点药物也就是那十几个。我相信不是所有中医医生都能掌握的了,所以面对具体一个病人时肯定未必能正确辩证用药,所以疗效也就因人而异。
在这种基础上,现代医学(西方医学)是怎么治疗哮喘的呢?
我相信很多人都很感兴趣。我自己也很感兴趣,所以我把西方人治疗哮喘的路程也大致总结了来自: Android客户端
回复 收起回复
B Color Smilies
还可输入 个字符
有问题,请加客服微信,微信号:A86289202!发布广告点击:求职招聘 - 租房售房 - 商铺租售 - 二手交易 - 便民服务 - 二手物品 - 二手汽车 - 拼车互助 - 综合广告
回复

使用道具 举报

 楼主| 发表于 2025-8-31 09:39 手机频道 | 显示全部楼层 | 来自北京
2.西方医学治疗哮喘西方人对哮喘这个病的认识也有2000多年。Asthma(支气管哮喘)这个英语最早是源自希腊语,希腊语这个单词的意思是呼吸困难。古希腊所处的时代大致相当于我们的春秋战国时期,迄今2000多年。那时候大哲学家希波克拉底(公元前460-前370年)也描述了哮喘的症状,并且把这个症状称之为Asthma,不过那时候人们并没有把这些症状单独作为一个疾病对待,毕竟很多病都会有咳嗽、喘息等症状。古希腊没了,到了古罗马时代。古罗马的著名医生盖伦(公元129-199年)是当时最厉害的医生了吧,但由于当时禁止尸体解剖,所以他对人体的很多知识是匮乏的,他当时还认为猫头鹰的血配酒可以治疗哮喘病人。这么一个有时代意义的医生,对哮喘的认知还是很浅薄的,也很迷信,当然这是现代眼光回头看了。
差不多2000年左右时间,西方历史上对哮喘的研究没有什么突破。但我们也不光讲西方,可以讲讲东方,比如印度。实际上,早在17世纪印度人就有使用吸入曼陀罗叶烟雾治疗哮喘病的记载,这个时间比西方人要早。现代研究表明,曼陀罗叶里面有很多活性成分,部分的确能缓解支气管痉挛。但这个印度人用曼陀罗叶治疗哮喘也不是他们独有的,上述提到的我们传统医学用“洋金花”平喘,曼陀罗和洋金花可能是同一个种属或者同一类植物(请植物系的朋友纠正),还有,相传华佗的麻沸散的主要成分也是曼陀罗叶。这说明,印度人、中国人、西方人,大家都有认知的,远古的人都会依据经验来处理问题,摸着石头过河。20世纪之前,西方人治疗哮喘是的确没有什么好办法。虽然16、17、18、19世纪现代医学陆续发展起来了,包括麻醉术、止血术、消毒无菌、细菌微生物等等观念的建立,但对于哮喘真的是没什么办法。来自: Android客户端
回复 收起回复
B Color Smilies
还可输入 个字符
有问题,请加客服微信,微信号:A86289202!发布广告点击:求职招聘 - 租房售房 - 商铺租售 - 二手交易 - 便民服务 - 二手物品 - 二手汽车 - 拼车互助 - 综合广告
回复

使用道具 举报

 楼主| 发表于 2025-8-31 09:39 手机频道 | 显示全部楼层 | 来自北京
我们从18世纪开始讲起。1761年(恰好是清朝乾隆年间),一个叫Morgagni的意大利医生(其实他是个解剖学家),他描述了哮喘的临床表现与解剖学所见的关系,这是西方历史上地第一次综合性阐述哮喘这个病。Morgagni把哮喘的病因分为头部、颈部、胸部和腹部的各种原因(现在看起来当然是不对地),在胸部原因所致的哮喘中,他认为主要的病变是气管堵塞和支气管及肺内分泌物的积聚。Morgagni的成就来自于他的解剖,15世纪以后欧洲教会就不再禁止医生解剖了,所以自那以后西方解剖学取得了质的飞跃,1543年意大利帕多瓦大学教授维萨里就出版了《人体的构造》,那是人类第一本真正意义的解剖学教科书。
到了19世纪,事情开始有点变化了。
当时一个英国医生Henry hyde Salter,他把哮喘定义为“具有特殊特征的阵发性呼吸困难,两次发作之间是有健康的呼吸的。”这个定义其实还是挺准确的,只不过以现在的眼光来看不大全面而已。哮喘病人的确是这样的,早上发作呼吸困难很难受,中午可能自己扛过去了,正常了,晚上又发作,又呼吸困难睡不着觉,熬到下半夜可能又恢复正常了。
Salter还注意到哮喘的发生与接触到刺激物体有关,比如接触了花粉,可能就呼吸困难发作了。1859年,Salter有一个更有意思的发现,他在记录中报道,哮喘这一顽疾在突然的惊恐或剧烈的短暂兴奋状态下可以立即被控制。Salter的这个发现,我没有在传统医学里面发现相关记录,或许医家们也有观察到这个现象,但没有人记录下来。英国的Salter医生是第一个记录下来的,为什么这个现象这么有意义?因为这可能是肾上腺素治疗哮喘的第一次描述。
我们在紧张、恐惧或者兴奋时,肾上腺素的分泌是增加的,这是人类几百万年来进化的结果。肾上腺素会导致我们心率加快、血压增高,我们变得紧张起来,全身机能得到提升,因为我们要做好准备逃跑或者战斗的准备!如果这时候发现哮喘症状缓解了,是不是可以理解为是肾上腺素抑制了哮喘症状?
当然是这样的。来自: Android客户端
回复 收起回复
B Color Smilies
还可输入 个字符
有问题,请加客服微信,微信号:A86289202!发布广告点击:求职招聘 - 租房售房 - 商铺租售 - 二手交易 - 便民服务 - 二手物品 - 二手汽车 - 拼车互助 - 综合广告
回复

使用道具 举报

 楼主| 发表于 2025-8-31 09:40 手机频道 | 显示全部楼层 | 来自北京
顺便提一句,20时间初的时候,人们认识到哮喘的发作时因为支气管痉挛,支气管管腔平时这么大,发作的时候收缩了,当然缺氧了,所以当时的治疗办法就是使用支气管扩张药。传统医学里很多中药都有扩张支气管功能,比如麻黄、洋金花,这里不表。不久就有学者提取并且证实肾上腺素真的可以治疗哮喘了。1895年,有人发现位于肾脏上边的肾上腺里面含有可以升高血压的物质,当时命名为肾上腺素。
1910年,乔治·巴格(George Barger)等人将肾上腺素作为气溶胶使用时,患者的哮喘症状也得到了改善。1920年,布莱恩·梅兰德(Brain Melland)在《柳叶刀》杂志上发表了一篇文章,说皮下注射肾上腺素是一种有效的治疗哮喘的办法,而口服肾上腺素治疗则缺乏证据。要治疗一种疾病,当时的第一观念当然是口服药物,但结果证明口服肾上腺素效果不好,而Brain Melland发现皮下注射肾上腺素效果很好!但很快人们就发现了,皮下注射肾上腺素虽然能很快缓解哮喘患者的症状,但随之而来也有相当严重的副作用。患者用了肾上腺素后,感觉心脏要跳出来了,扑通扑通跳的剧快,而且血压也可能一下子蹦到最高,冲上云霄的感觉,太难受了。而且搞不好就脑出血了。皮下注射肾上腺素有这么严重的副作用,表明它绝对不是一个合适的、常规使用的抗哮喘药物。后来人们终于搞清楚了,肾上腺素是一种最强大的α、β受体激动剂,α受体分布在气管粘膜,β受体又分为β1、β2受体,β2受体分布在支气管平滑肌,β1受体则分布在心脏。肾上腺素是一个多面手,它能把上述受体通通兴奋起来,不加选择的全部都发挥了作用,既兴奋了支气管平滑肌让它舒张(平喘),又兴奋了心脏使其拼命地跳(心悸),这是不行的,我们治疗哮喘时,需要选择性更高的肾上腺素,只兴奋支气管平滑肌,不要影响心脏。当然,肾上腺素现在是最强的的抢救药、抢救心跳骤停,已经很少用来治疗哮喘了。
当时西方人除了发现肾上腺素能舒张支气管,还有另外一个重磅发现,那是来自遥远的东方的草药,麻黄。上面我们讲了,中国传统医学一直都在用草药麻黄治疗哮喘,各种方剂虽然总体不同,但多数会用到麻黄,而且很多病人的确病情缓解,我相信西方人是注意到这点的,日本人也注意到这一点。
一个叫长井长义(1845-1929年)的日本化学家,他创建了日本药学会,是日本研究有机化学和药物学的先驱。1885年,他从中国麻黄科植物中提取了一种生物碱,取名为麻黄碱。但据我查到的资料来看,长井长义当时提取到的麻黄碱只作为麻醉、散瞳用药,并未用来治疗哮喘,具体为何我也没搞清楚。
直至1924年,中国牛人陈克恢(1898-1988年,出生于上海,后定居美国)的出现。来自: Android客户端
回复 收起回复
B Color Smilies
还可输入 个字符
有问题,请加客服微信,微信号:A86289202!发布广告点击:求职招聘 - 租房售房 - 商铺租售 - 二手交易 - 便民服务 - 二手物品 - 二手汽车 - 拼车互助 - 综合广告
回复

使用道具 举报

 楼主| 发表于 2025-8-31 09:41 手机频道 | 显示全部楼层 | 来自北京
陈克恢是中国药理学创始人,是20世纪国际药理学的一代宗师,当然,我们国家那时候培养不了这些人才,基本上牛人大咖都是飘洋过海学习归来的。1923年陈克恢在协和医学院做药理研究,他听说麻黄毒性最大,便选中了麻黄作为研究对象,短短几周之内就从麻黄中分理出左旋麻黄碱。原本以为他自己是第一个做这个研究的人,没想到查阅文献时发现日本人老早就做了这个研究了,就是上述长井长义。长井长义的研究只把麻黄碱作为麻醉药使用,其他药理学性质研究并不深,陈克恢便日夜奋战,很快发现了麻黄碱跟肾上腺素功能类似,可以治疗哮喘,而且麻黄碱稳定,可以口服,1924年他在美国杂志上发表了第一篇论文《中药麻黄有效成分麻黄碱的作用》。事实上,日本人早在1917年就发现了**跟肾上腺素类似的研究成果了,只不过他们发表在日文杂志上,所以对当时欧美几乎没有影响,也就无人知晓。这话是陈克恢后来自己说的,经查阅文献也的确如此。后来西方药理学教科书都指出:麻黄碱(**)是一种新的拟交感神经药物,是日本人从中国使用5000年以上著名药草“麻黄”中分离得到的,但现在大部分使用的是合成品(陈克恢之法),可以口服,毒性较小,作用比肾上腺素缓慢,但是持续时间较长。来自: Android客户端
回复 收起回复
B Color Smilies
还可输入 个字符
有问题,请加客服微信,微信号:A86289202!发布广告点击:求职招聘 - 租房售房 - 商铺租售 - 二手交易 - 便民服务 - 二手物品 - 二手汽车 - 拼车互助 - 综合广告
回复

使用道具 举报

 楼主| 发表于 2025-8-31 09:45 手机频道 | 显示全部楼层 | 来自北京
中药麻黄,第一次以现代医药学的身份出现在世人眼前。

虽然麻黄碱比肾上腺素更中庸、温和一些,但麻黄碱的副作用还是很明显的,显然它也还不是最合适的支气管扩张药物。

但在那个缺医少药的年代,麻黄碱、肾上腺素还是会被用来治疗哮喘,因为当时还没有更好的药物出来。


来自: Android客户端
回复 收起回复
B Color Smilies
还可输入 个字符
有问题,请加客服微信,微信号:A86289202!发布广告点击:求职招聘 - 租房售房 - 商铺租售 - 二手交易 - 便民服务 - 二手物品 - 二手汽车 - 拼车互助 - 综合广告
回复

使用道具 举报

 楼主| 发表于 2025-8-31 09:47 手机频道 | 显示全部楼层 | 来自北京
《内科学》第2版(1984年出版)都还提及了麻黄碱的治疗,但到了《内科学》第三版(1995年)已经不见麻黄碱的踪影,到《内科学》第四版(1999年)时,肾(和谐)上(和谐)腺(和谐)素(和谐)皮下注射也不见了

中国医学生教材彻底把麻黄碱、肾(和谐)上(和谐)腺(和谐)素(和谐)从哮喘治疗方案中摘了出来,因为那时候已经有很多好药替代了。

实际上世界上早就有新的药物了,只不过我们发展相对慢,而且大部分农村地区缺医少药,所以麻黄碱、肾(和谐)上(和谐)腺(和谐)素(和谐)这种元老级、副作用又大的药物才保留这么久。

来自: Android客户端
回复 收起回复
B Color Smilies
还可输入 个字符
有问题,请加客服微信,微信号:A86289202!发布广告点击:求职招聘 - 租房售房 - 商铺租售 - 二手交易 - 便民服务 - 二手物品 - 二手汽车 - 拼车互助 - 综合广告
回复

使用道具 举报

 楼主| 发表于 2025-8-31 09:54 手机频道 | 显示全部楼层 | 来自北京
那时候,(只平喘,不激惹心脏,不升高血压)选择性更高的(和谐)激(和谐)动(和谐)剂,是人们需要的。
因为当时人们认为治疗哮喘的关键就是平喘(扩张支气管)啊,即便后来这被证明是错误的,但当时并不知道,这叫历史局限性。
直至1948年,有人率先合成了异(和谐)丙(和谐)肾(和谐)上(和谐)腺(和谐)素。
这个药一出来,立马受到热捧,因为这个药只激动β受体(包括β2、β1),不激动α受体,这比肾(和谐)上(和谐)腺(和谐)素、麻黄碱的选择性要高一些了,不激动α受体,就不会导致皮肤黏膜血管收缩,也就不会导致血压剧烈升高,这比(和谐)肾(和谐)上(和谐)腺(和谐)素(和谐)要好很多了。
而且这次是吸入,而不是口服或皮下注射。
吸入用药能直接到达肺部,减少入血,能减少不良反应。
后续的十几年里,异(和谐)~丙(和谐)~肾(和谐)~上(和谐)~腺(和谐)~素迅速推广开来,很多哮喘患者(包括儿童、青少年)都在用异(和谐)~丙(和谐)~肾(和谐)~上(和谐)~腺(和谐)~素(和谐)治疗哮喘,因为它真的可以平喘,而且不显著影响血压。
但是,异(和谐)丙(和谐)肾(和谐)上(和谐)腺(和谐)素(和谐)还有个致命的缺点,它激动β受体时是不加以选择的,β2、β1都激动了,我们知道β2受体分布在支气管平滑肌,而β1受体分布在心脏,我们只要激动β2就够了,但异丙肾上腺素把β1也激动了,这导致了心脏的一系列反应,比如心率加快,很多病人都反馈吸入异(和谐)丙(和谐)肾(和谐)上(和谐)腺(和谐)素(和谐)后,心脏跳的很快,有时候就想要从嗓子眼泵出来一样!
到了1960年后,医生们开始发现,异(和谐)丙肾(和谐)上(和谐)腺(和谐)素(和谐)不能再继续无节制的用下去了,因为出现了哮喘病人身亡的案例,多数都是用了这个药的。

随后各种研究发表在各种权威的杂志上,都说异(和谐)丙(和谐)肾(和谐)上(和谐)腺(和谐)素增加了哮喘患者的死亡率。
换句话说,用这个药来平喘,完全是饮鸩止渴,说饮鸩止渴或许极端了,但长期用这个药对心脏的副作用真的很大,一不小心就心源性猝死了。著名歌手邓丽君,她有哮喘,据说当年她经常用的药物就是这个药,90年代初猝死了,分析可能跟这药物有关(只是分析,我没有找到确切说法),看到没有,即便是90年代了,我们国家哮喘病人仍广泛使用异(和谐)丙(和谐)肾(和谐)上(和谐)腺(和谐)素,我爸爸的哮喘几十年,即便到了2005年左右他依然用的是这个药,那时候已经有更好的药物了,叫沙丁胺醇。
但他没用,因为沙丁胺醇要20多块一瓶,这个药5块钱就有一瓶。

20250831094857front2_0_172285_FhAO1ZHkCT6wvCnIFJixw9F291vu.jpg
来自: Android客户端
回复 收起回复
B Color Smilies
还可输入 个字符
有问题,请加客服微信,微信号:A86289202!发布广告点击:求职招聘 - 租房售房 - 商铺租售 - 二手交易 - 便民服务 - 二手物品 - 二手汽车 - 拼车互助 - 综合广告
回复

使用道具 举报

 楼主| 发表于 2025-8-31 09:54 手机频道 | 显示全部楼层 | 来自北京
历史走到这里,单纯从药物学上来讲,已经比传统医学的草药要先进了,因为西方人从草药中提取了活性成分,又针对副作用改进了活性成分,一改不行就再改,再改不行继续改,改到满意为止,这很符合客观规律,也很符合逻辑。沙丁胺醇的出现,是个里程碑事件。人们也是害怕了异丙肾上腺素,所以一直积极寻找更好的药物。1962年英国人首先研发出了这个药,这个药比肾上腺素、异丙肾上腺素都要好,选择性都要高,因为它只激动β2受体,很少激动β1了,几乎不激动α受体,这不正是我们想要的么?这个药被命名为沙丁胺醇。
很快英国葛兰素史克公司开发了沙丁胺醇,1968年首次上市,但直至1988年才在我国注册。这个药一上市就风靡全球,很快瑞士人也研发出了特布他林(跟沙丁胺醇类似),因为它们选择性真的很好,即便到现在的2022年,它们依旧是哮喘患者常用的平喘药,副作用相对来说很轻微了。但沙丁胺醇还有缺点,那就是持续作用时间不长,只能持续5-6小时,哮喘病人如果经常发作的话,那就得经常用药。另外,即便是沙丁胺醇这么高选择性的平喘药,还是有人观察到哮喘患者死亡率有轻微上升。而且随着使用沙丁胺醇时间长了,效果可能会降低,换句话说,药物耐受了。
怎么办?
真正破局的是,糖皮质激素的使用。来自: Android客户端
回复 收起回复
B Color Smilies
还可输入 个字符
有问题,请加客服微信,微信号:A86289202!发布广告点击:求职招聘 - 租房售房 - 商铺租售 - 二手交易 - 便民服务 - 二手物品 - 二手汽车 - 拼车互助 - 综合广告
回复

使用道具 举报

 楼主| 发表于 2025-8-31 09:55 手机频道 | 显示全部楼层 | 来自北京
1950年前后,人们还是认为哮喘的本质是支气管痉挛,但为什么会产生支气管痉挛呢,没有很细致的研究。后来人们发现了,是气道内存在炎症,所以才导致气管痉挛。既然如此,那么抗炎治疗就很重要了。抗炎治疗效果最好的,就是糖皮质激素。一开始,以上是给哮喘病人用口服糖皮质激素,或者静脉糖皮质激素治疗,抗炎效果确实好,急性病情有好转,但是口服、静脉用糖皮质激素的副作用实在是太大了,尤其是长期使用时,各种不良反应来了,包括内分泌紊乱、血压血糖一塌糊涂、骨质疏松等等。后来人们知道了,一定要通过气道吸入糖皮质激素,才能减少不良反应,但最开始的糖皮质激素只有可的松、氢化可的松、泼尼松、地塞米松等等,这些药物不适合吸入啊。直至1970年以后,西方人相继研发出了二丙酸倍氯米松、布地奈德、丙酸氟替卡松等,吸入糖皮质激素才真正进入哮喘治疗的历史,并且一来就迅速称为王者!
从吸入糖皮质激素开发出来,人们就发现了它的好处,尤其是几个大型研究出来,人们开始改变了持续了几千年的看法,哮喘的治疗不仅仅是平喘,也不应该局限于平喘,关键是要抗炎治疗,抗炎是上游,平喘是下游,这个观点一经出来就不断得到强化。
为什么要吸入糖皮质激素抗炎治疗?因为这可以预防哮喘的发作。这个思路跟我们明代张景岳的观点是类似的,急性发作期平喘为主,不发作时就预防发作为主。不是我吹嘘张景岳,500年前他就有这个见识是不简单的。
来自: Android客户端
回复 收起回复
B Color Smilies
还可输入 个字符
有问题,请加客服微信,微信号:A86289202!发布广告点击:求职招聘 - 租房售房 - 商铺租售 - 二手交易 - 便民服务 - 二手物品 - 二手汽车 - 拼车互助 - 综合广告
回复

使用道具 举报

 楼主| 发表于 2025-8-31 10:02 手机频道 | 显示全部楼层 | 来自北京

1970年左右,差不多同个时候,长效β2受体激动剂也出来了,包括福莫特罗、沙美特罗,这两个药物作用持续12小时左右,也就是说,一天用2次药就可以了。
后来人们又发现,联合吸入糖皮质激素和长效β2受体激动剂治疗哮喘的效果更好,两个成分,一个抗炎,一个平喘,双剑合璧,一加一大于二。此后几十年,一直到现在,基本上都还是这个观点,现在的哮喘患者,基本上都认识舒利迭、信必可这些药物,因为这些药物就是吸入糖皮质激素+长效β2受体激动剂的复发制剂。
也正得益于吸入糖皮质激素的广泛使用,哮喘患者们开始可以很好的控制自己病情了,不再会反复发作,也不再需要频繁使用平喘药。很多人可能疑惑了,既然1970年左右各种药物都开发出来了,为什么1992年邓丽君还是会因为哮喘而猝死呢?邓丽君有钱有资源,怎么控制不了哮喘?
这个原因是多方面的,可能当时糖皮质激素吸入治疗的地位还不是最高、国内医学没有及时更新观念、药物没能及时引进等有关。我查阅了《内科学》第二版(1984年出版),当时虽然有提及吸入糖皮质激素(二丙酸倍氯米松)治疗哮喘,但地位不高,而且说是用于严重反复发作的平喘治疗,并没有说需要长期坚持使用预防发作等等,没有这个观念。直至第五版《内科学》(2001年出版)教材才说了一句话:糖皮质激素是治疗哮喘最有效的药物。是金子总会发光,随着研究的加深,大家对糖皮质激素,尤其是吸入糖皮质激素的认知越来越多,终于认识到它才是治疗哮喘的王者。为什么第五版教材突然改变口风了呢?因为在这之前,大型研究结果陆续出来了,美国哮喘指南也改口了,1997年我们国家的《支气管哮喘防治指南》第一版也出来了,也都建议吸入糖皮质激素应该是最好的哮喘治疗药物。
自此,从1900年开始,差不多走了100年的时间,从最初的寻找各种平喘药,到后来的糖皮质激素,再到后来的两者联合使用,哮喘患者终于可以过上好日子了。
(治疗哮喘还有很多别的药物,比如茶碱类、其他抗炎药等,限于篇幅未做介绍)来自: Android客户端
回复 收起回复
B Color Smilies
还可输入 个字符
有问题,请加客服微信,微信号:A86289202!发布广告点击:求职招聘 - 租房售房 - 商铺租售 - 二手交易 - 便民服务 - 二手物品 - 二手汽车 - 拼车互助 - 综合广告
回复

使用道具 举报

 楼主| 发表于 2025-8-31 10:02 手机频道 | 显示全部楼层 | 来自北京
3.现在我们怎么治疗哮喘?2020年我们中国自己出版的《支气管哮喘防治指南》(第5版,在这之前有1997年、2003年、2008年、2016年四个版本)给哮喘的定义:哮喘是由多种细胞及细胞组分参与的慢性气道炎症性疾病,临床表现为反复发作的喘息、气急,伴或不伴胸闷或咳嗽等症状,同时伴有气道高反应性和可变的气流受限,随着病程延长可导致气道结构改变,即气道重塑。哮喘是一种异质性疾病,具有不同的临床表型。
我们国家有多少哮喘患者?据统计,大致有3000万。
现在怎么治疗哮喘呢?
一经确诊,指南就建议,可以直接使用吸入糖皮质激素+福莫特罗(一种长效β2受体激动剂)。这个组合算是王者组合了,我们现在都知道,一百年前,一千年前我们不是这样治疗哮喘的,从1900年开始算,我们也差不多走了100年才摸索到这个治疗方案,因为这个治疗方案让很多哮喘患者过上了正常的生活。而对于一些病情复杂、严重的哮喘患者来说,如果上述方案不行,加大剂量也不行,那还可以使用最近十几年才研发的新药,比如抗IgE单克隆抗体、抗IL-5单克隆抗体等等,这算是哮喘的免疫治疗。
指南、最新的教科书也不再推荐传统医药用于哮喘的治疗了。原因很简单,因为现代医学的药物对哮喘患者治疗效果很好了,我们似乎没必要退而求其次找回中草药来治疗。
但传统医药治疗哮喘真的没有用武之地了么?我认为未必。在现代医学越走越远的时候,传统医药也是可以跟它一起走的,即便不能并驾齐驱,起码多一条路,考虑到我们那么多病人,每个人情况不一样,给个不同的选择未必就是坏事,再说,传统医药这方面也是有一定价值的。来自: Android客户端
回复 收起回复
B Color Smilies
还可输入 个字符
有问题,请加客服微信,微信号:A86289202!发布广告点击:求职招聘 - 租房售房 - 商铺租售 - 二手交易 - 便民服务 - 二手物品 - 二手汽车 - 拼车互助 - 综合广告
回复

使用道具 举报

 楼主| 发表于 2025-8-31 10:03 手机频道 | 显示全部楼层 | 来自北京
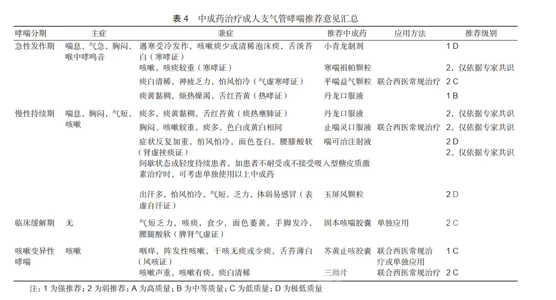
为此,2021年我们出台了一个《中成药治疗成人支气管哮喘临床应用指南》,哮喘患者长期用口服中药汤剂治疗是不大可行的,谁愿意天天煲中药呢,人家西药就一个吸入装置,带在身上非常方便,出门干啥都行,我们总不能带个中药煲出去啊。所以,传统医学家们想到了中成药。
20250831100329front2_0_172285_FjfcdcGynA-DoxBNSuHnF8r8Qd2r.png
来自: Android客户端
回复 收起回复
B Color Smilies
还可输入 个字符
有问题,请加客服微信,微信号:A86289202!发布广告点击:求职招聘 - 租房售房 - 商铺租售 - 二手交易 - 便民服务 - 二手物品 - 二手汽车 - 拼车互助 - 综合广告
回复

使用道具 举报

 楼主| 发表于 2025-8-31 10:04 手机频道 | 显示全部楼层 | 来自北京
至于中成药这方面效果如何,我本人没有经验,只是贴出来跟大家分享,有兴趣的朋友可以进一步阅读。以上便是支气管哮喘的一些内容,希望广大哮喘患者都能控制好自己的病情。目前认为,哮喘不能治愈,但可以控制,不影响生活,这是现代医学(西方医学)的观点。传统医药是否可以治愈哮喘呢,我没有找到确切依据。来自: Android客户端
回复 收起回复
B Color Smilies
还可输入 个字符
有问题,请加客服微信,微信号:A86289202!发布广告点击:求职招聘 - 租房售房 - 商铺租售 - 二手交易 - 便民服务 - 二手物品 - 二手汽车 - 拼车互助 - 综合广告
回复

使用道具 举报

您需要登录后才可以回帖 登录 | 立即注册

本版积分规则

手机扫码渠道:
1.苏服办APP(使用说明)
2.江苏市场监管APP(使用说明)
3.微信/支付宝小程序 电子营业执照(使用说明)

QQ|关于我们|招聘精英|隐私保护|联系我们|网站帮助|法律声明|小黑屋|手机版|Archiver|泗洪风情网
备案号:苏ICP备12080034号-5  苏公网安备 32132402000003号 经营性ICP:苏B2-20120418号 

GMT+8, 2026-4-14 15:23

Powered by Discuz! X3.4

© 2001-2023 Discuz! Team.

快速回复 返回顶部 返回列表